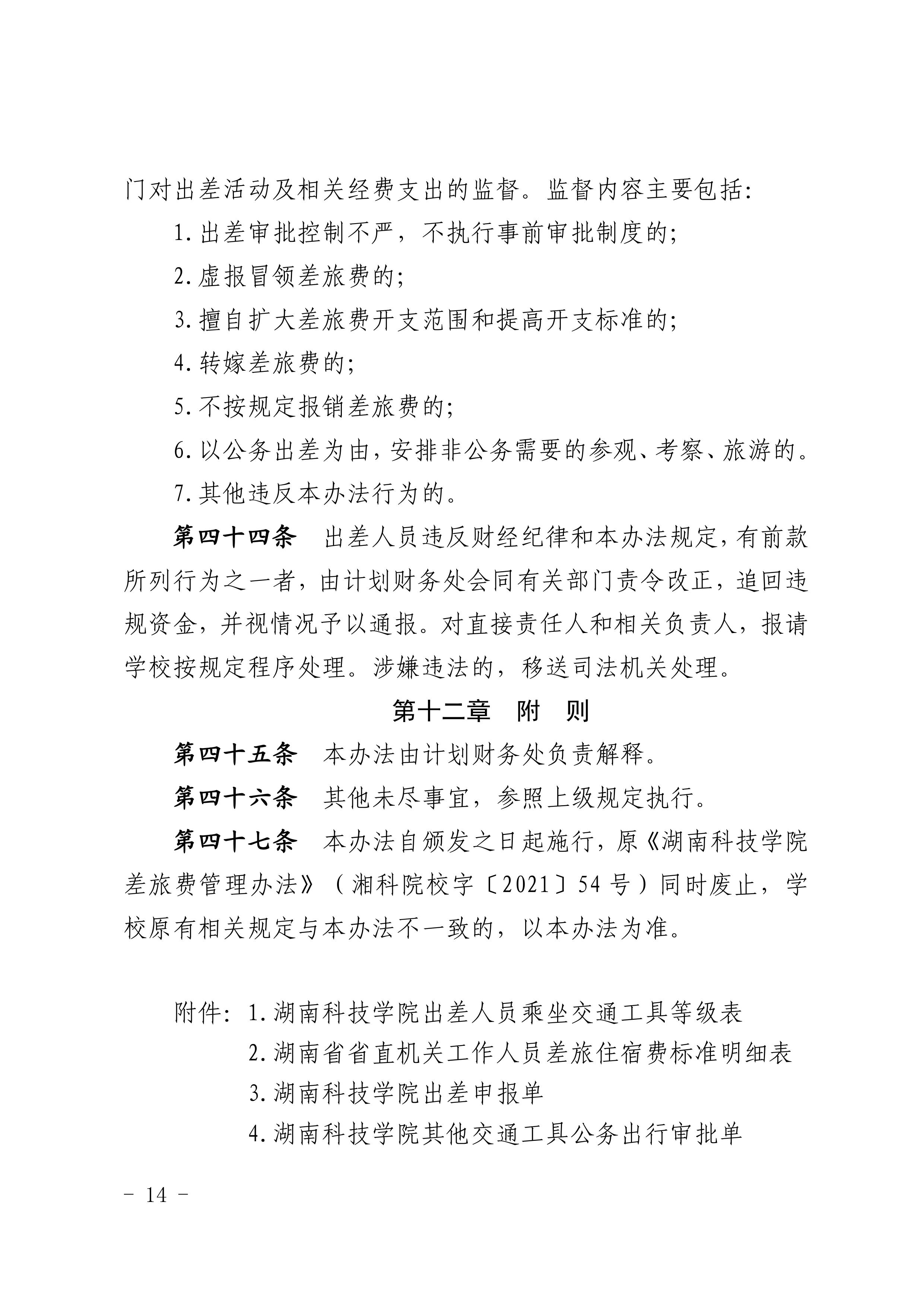
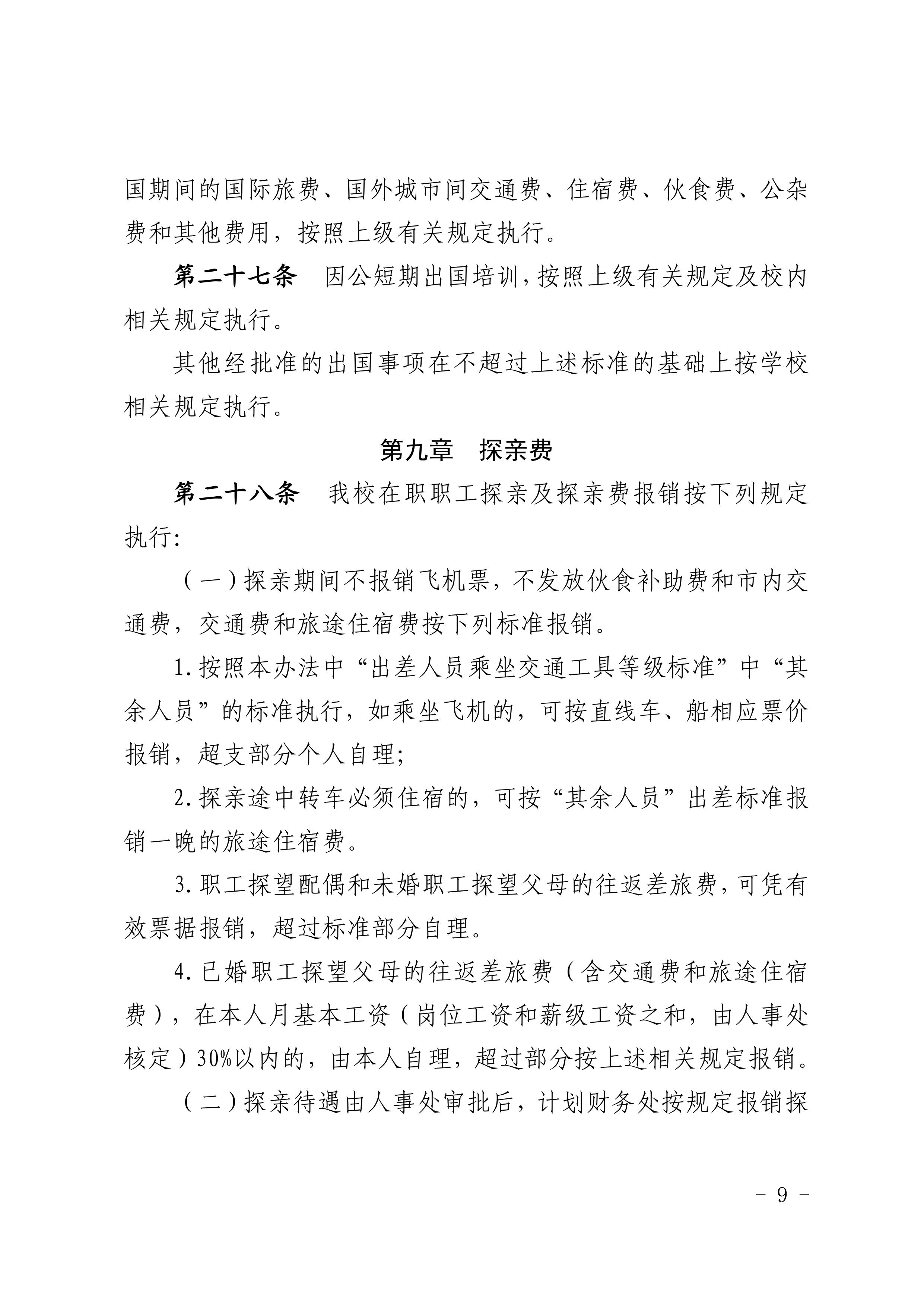
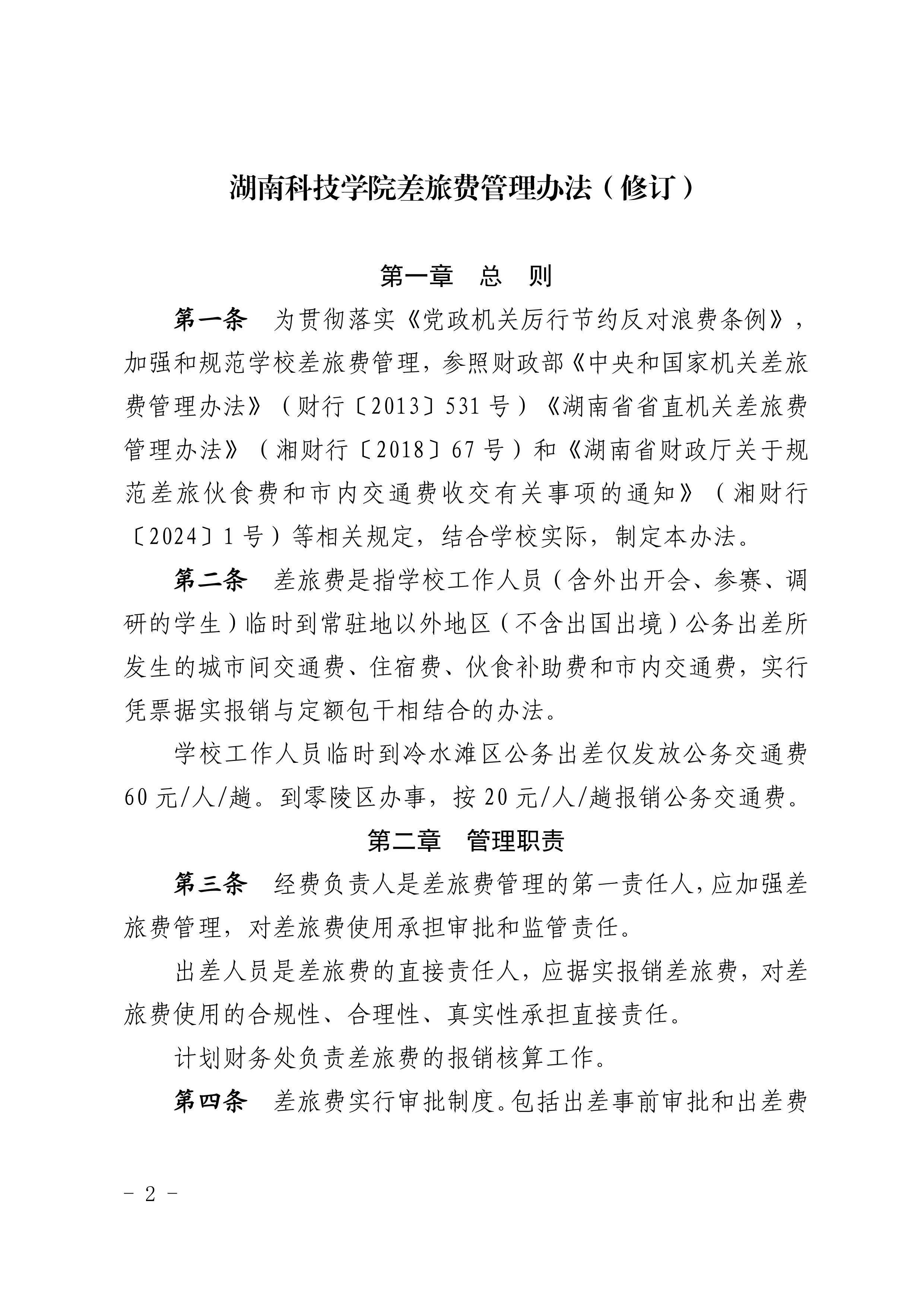
新闻通知

新闻通知
位置: 首页 > 新闻通知 > 正文

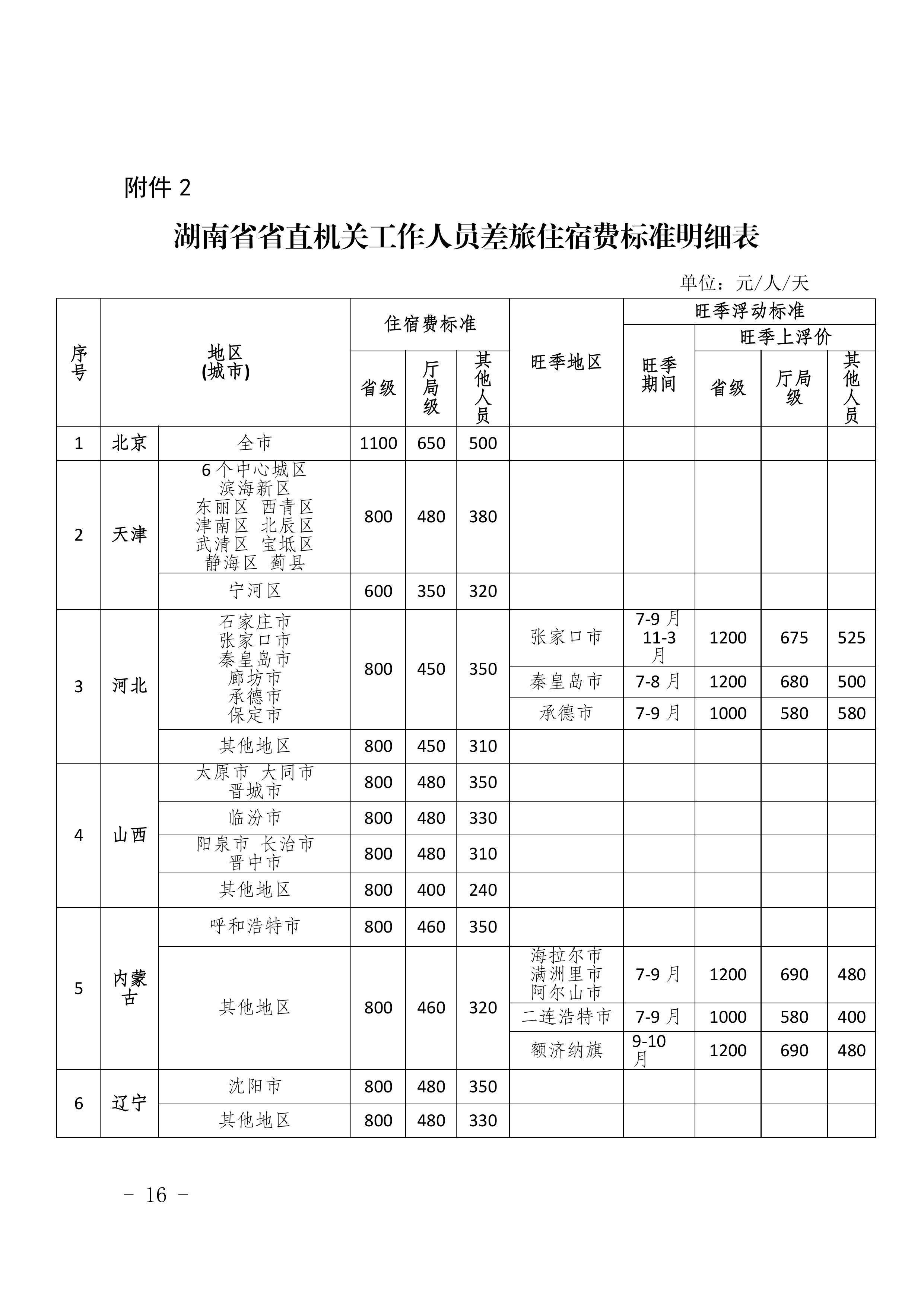
《天游ty8检测中心官方登录差旅费管理办法(修订)》

作者:   时间:2024-11-01   点击数:


让内容成为资产,让数据创造价值

西安博达软件股份有限公司成立于2000年9月,公司定位于大型组织公开信息内容管理及其智能服务提供商,是国内教育行业内容...

  • 联系我们

地址:湖南省永州市零陵区杨梓塘路130号 邮编:425100
版权所有:天游ty8检测中心官方登录计划财务处